Reliance Group comes in top industries in all over the India. This Reliance Group is founded by Dhirubhai H. Ambani which is the India's largest private sector enterprise, with business in Energy & Materials value chain. The annual revenue of Reliance group is excess of 44 Billion USD. Reliance Industries Limited is a Fortune Global 500 company and is the largest private sector company in India. Backward vertical integration has been the basis of the evolution and growth of Reliance. Starting with textiles in the late seventies, Reliance pursued a strategy of backward vertical integration - in polyester, fiber intermediates, plastics, petrochemicals, petroleum refining and oil and gas exploration and production - to be fully integrated along the materials and energy value chain.
Here we are going to share you a complete project study of Reliance Industries Limited which in the leading group of India. This assignment with help you in financial position of Reliance group, Products and Brands of Reliance Group, Quality certificates, Market position, Management skills and SWOT Analysis. Lets have a sample view...
The RIL's operations are classified into 4 segments are:
- Petroleum Refining and Marketing business
- Petrochemicals business
- Oil and Gas Exploration & Production business
- Others
The Reliance has the largest refining capacity at any single location.
The Reliance is:
- Largest producer of Polyester Fiber and Yarn
- 4th largest producer of Paraxylene (PX)
- 5th largest producer of Polypropylene (PP)
- 7th largest producer of Purified Terephthalic Acid (PTA) and Mono Ethylene Glycol (MEG)
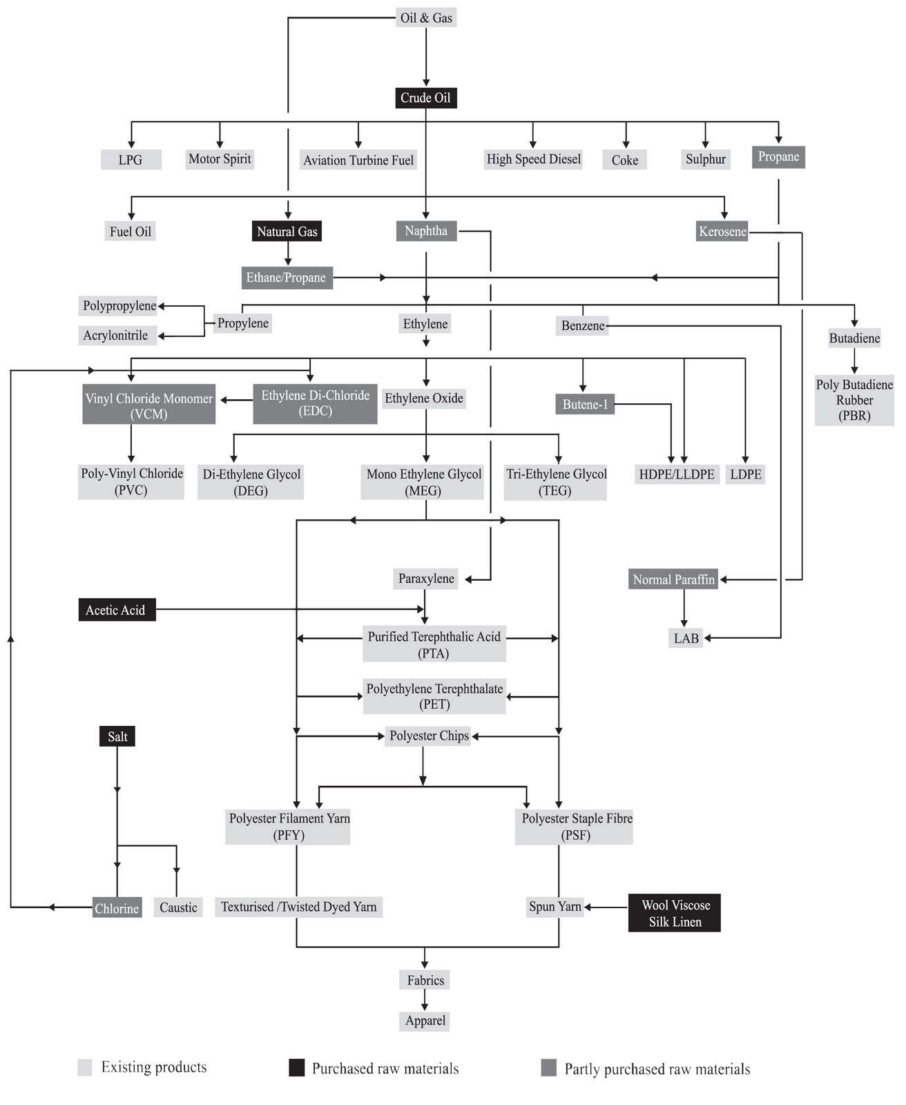
Product Flow Chart of RIL.
Financial Report of RIL India
Balance Sheet as on 31st March 2010
Cash Flow of Reliance India
Turn Over of RIL
Profit After Tax
Earning Per Share
Book Value Per Share
Market Reutilization of Reliance Group of India
Net Worth of Reliance Industry
you can download complete project from here












0 comments:
Post a Comment